ESP32IGate is a APRS Internet Gateway + TNC Built In that is implemented for Espressif ESP32 processor.
Go to file
Atten 974773c59d Add qAR 2022-06-06 16:35:47 +07:00
.vscode Add R 10K at Speaker of transceiver 2022-03-02 11:55:06 +07:00
doc Update mic pinout 2022-02-04 10:44:58 +07:00
image Add R 10K at Speaker of transceiver 2022-03-02 11:55:06 +07:00
include Add qAR 2022-06-06 16:35:47 +07:00
lib Add TimeZone and VPN Wireguard 2022-06-06 10:46:21 +07:00
src Add qAR 2022-06-06 16:35:47 +07:00
.gitignore First Upload 2022-01-19 17:23:35 +07:00
LICENSE First Upload 2022-01-19 17:23:35 +07:00
README.md Add RF Module and Edit IGate APRSC Supoort 2022-03-30 02:11:42 +07:00
platformio.ini Add TimeZone and VPN Wireguard 2022-06-06 10:46:21 +07:00

README.md

ESP32IGate Simple Project

ESP32IGate is a Internet Gateway + TNC Built in that is implemented for Espressif ESP32 processor. The development of ESP32IGate is for the study of converting analog signals to digital data. using the LibAPRS library to further develop To receive signals via ADC SAR using interrupt sampling or using I2S to read sampling signals at 9600 sample/sec on ESP32 microcontrollers and improve data conductivity. Access to the Internet Gateway (APRS-IS) for further applications or developments.

Feature

  • supported hardware: ESP32DR Simple or ESP32DR_SA818 by Module ESP32 DevKit
  • using ESP-Arduino development on Visual studio code IDE
  • support Bell202 1200bps AFSK
  • implementing software modem, decoding and encoding
    • about >800 packets can be decoded against WA8LMF TNC TEST CD Track 1 (MP3)
  • support TNC2 Raw protocol only
  • using USB serial for host connection and power supply
  • support Wi-Fi connection (TCP and UDP) to APRS-IS
  • support Web Service config and control system
  • display received and transmit packet on the LED

esp32dr-test

ESP32DR Simple

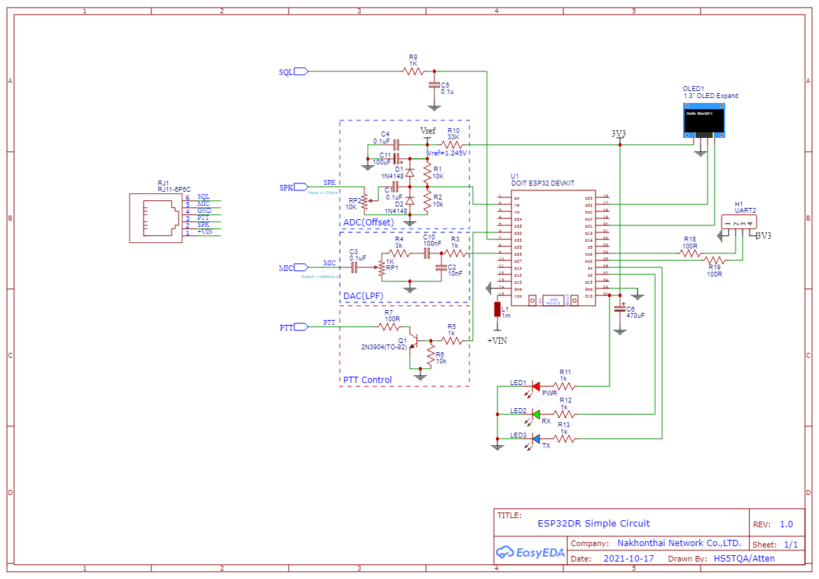
ESP32DR Simple Circut is small interface board for connecting to a transceiver.

  • PCB size is 64x58mm
  • PCB Single size
  • RJ11 6 Pin out to Radio

Schematic

schematic

CAD data

The gerber data is here

The PCB film positive is here

The PCB film negative is here

The PCB Layout is here

The Schematic PDF is here

BOM list

Reference Value Description
U1 ESP32 DEVKIT DOIT ESP32 DEVKIT (โมดูล ESP32)
RP2 1K VR 3362W (R ปรับค่าเสียงออก)
RP1 10K VR 3362W (R ปรับค่าเสียงเข้า)
RJ11 RJ11-6P6C แจ๊คโมดูล RJ11 แบบ 6ขา
R13,R12,R11,R5,R3,R9 1K R 1K 1/4W (ค่าสี: น้ำตาล ดำ แดง)
R7,R18,R19 100R R 100R 1/4W (ค่าสี: น้ำตาล ดำ ดำ)
R6,R2,R1 10K R 10k 1/4W (ค่าสี: น้ำตาล ดำ ส้ม)
R4 3K R 3k 1/4W (ค่าสี: ส้ม ดำ แดง)
R10 33K R 33K 1/4W (ค่าสี: ส้ม ส้ม ส้ม)
Q1 2N3904 ทรานซิสเตอร์ NPN (TO-92)
LED3 LED 3.5mm สีเหลือง แสดงส่งสัญญาณ TX
LED2 LED 3.5mm สีเขียว แสดงรับสัญญาณ RX
LED1 LED 3.5mm สีแดง แสดงไฟเข้าทำงาน
L1 L or JMP L Isolate or Jumper
C11 100uF/6.3V ตัวเก็บประจุแบบอิเล็กโทรไลติก
C4,C5 100nF ตัวเก็บประจุแบบเซรามิกมัลติเลเยอร์
C6 470uF/10V ตัวเก็บประจุแบบอิเล็กโทรไลติก
C1,C3,C10 100nF หรือ 0.1uF ตัวเก็บประจุแบบโพลีโพรไพลีน
C2 10nF หรือ 0.01uF ตัวเก็บประจุแบบโพลีโพรไพลีน
D2,D1 1N4148 ไดโอด หรือใช้ C 0.01uF แทนได้

*R18 and R19 ไม่ใส่ก็ได้.
*D2,D1 เปลี่ยนเป็นตัวเก็บประจุแบบเซรามิกมัลติเลเยอร์ค่า 10nF แทนได้ *หากใช้ต่อกับวิทยุรับส่งเข้าขาไมค์นอก ให้เปลี่ยน R4 เป็น 100K

จัดซื้อชุดคิทผ่าน Shopee ได้ที่ คลิ๊ก

The Howto DIY is here

Mounting drawing

mounting

Transceiver connection

Solder jumper is needed depending on a transceiver.

ESP32DR_Pinout

Manufacture RJ11-1 (+VIN) RJ11-2 (SPK) RJ11-3 (PTT) RJ11-4 (GND) RJ11-5 (MIC) RJ11-6 (SQL)
Alinco DR-135(DB9) - 2 7 5 9 1
IC2200(RJ45) - SP 4 5 6 -
FT-2800(RJ11) - SP 1 3 2 -
HT Mic Cable - SPK PTT GND MIC -

for Alinco DR-135(DB9)

Alinco

for ICOM IC2200(RJ45)

IC2200

for Yaesu FT-2800(RJ11)

FT2800

for Handheld

Handheld

HT-RX

Howto Devellop

-Pull and Compile by PlatformIO on the Visual Studio Code.

ESP32IGate firmware installation (do it first, next, update via web)

  • 1.Connect the USB cable to the ESP32 Module.
  • 2.Download firmware and open the program ESP32 DOWNLOAD TOOL, set it in the firmware upload program, set the firmware to ESP32IGate_Vxx.bin, location 0x10000 and partitions.bin at 0x8000 and bootloader.bin at 0x1000 and boot.bin at 0xe000, if not loaded, connect GPIO0 cable to GND, press START button finished, press power button or reset (red) again.
  • 3.Then go to WiFi AP SSID: ESP32IGate and open a browser to the website. http://192.168.4.1 password: aprsthnetwork Can be fixed Or turn on your Wi-Fi router.
  • 4.Push BOOT button long >100ms to TX Position and >10Sec to Factory Default

ESP32Tool

ESP32 Flash Download Tools

https://www.espressif.com/en/support/download/other-tools

HITH

This project implement by APRS text (TNC2 Raw) only,It not support null string(0x00) in the package.